千景會議培訓身份信息采集登記系統



一、系統簡介:
《會議培訓身份信息采集登記系統》是一款協助全國各縣市培訓管理中心快捷方便管理培訓學員信息的軟硬件系統。
該系統旨在為全國各縣市培訓管理中心解決培訓學員身份證信息數據采集難,數據整理工作量龐大,數據比對繁瑣,數據無法查重等問題。極大的提升了管理人員辦公效率,杜絕數據出錯的情況發生。配置專業的第三代身份證讀卡器、指紋采集儀器、攝像頭,該培訓系統能夠對學員身份證信息、指紋信息、和照片信息進行采集與比對。
二、系統功能介紹:
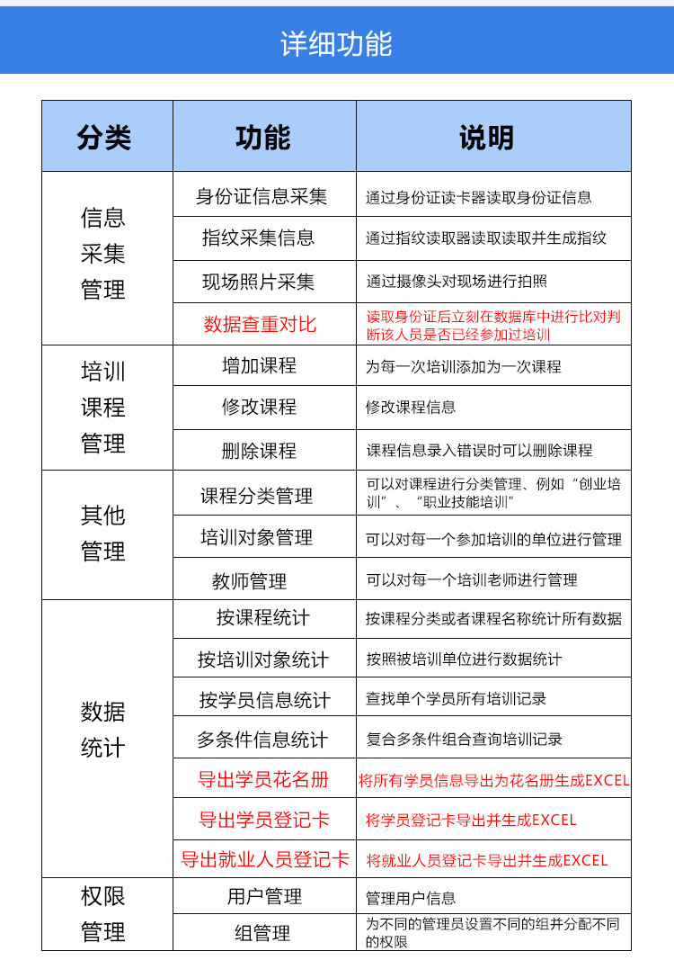
系統主要功能包括 “身份信息采集”、“指紋采集”、“照片采集”“培訓課程管理”、“培訓單位管理”、“培訓課程管理”、“培訓單位管理”、“身份信息比對”、“數據統計”、“權限管理”“培訓課程管理”、“培訓單位管理” 。
會議培訓身份證信息采集登記系統可適應各行業身份證簽到系統、會議簽到管理系統、實名制簽到軟件系統等,廣泛應用于酒店會議、培訓會議、技能培訓、公務員培訓會議等行業。
(*由于產品升級或其他原因,千景會議培訓身份信息采集登記系統產品實際參數有可能變更,以實際產品為準。本文中的所有陳述、信息和建議也不構成任何明示或暗示的擔保)
上一篇:沒有資料
下一篇: 會議簽到身份證刷卡系統